Habitat auto-suffisant sur un arbre
Sommaire
- 1 Le projet
- 2 État de l'art
- 3 Solutions
- 3.1 Problème: "Chauffage / perte de chaleur" -Vs- Solution : "Maison passive"
- 3.2 Production d'énergie électrique
- 3.3 La récupération d'énergie à partir des mouvements des arbres
- 3.4 La production de l'électricité à partir des arbres
- 3.5 La transformation des communications entre les arbres en signaux lumineux
- 3.6 Récupération d’eau, filtrage, et stockage
- 3.7 Le système de régulation de température
- 4 Bilan énergétique
- 5 Prototype
Le projet
Descriptif du projet
Produire un écosystème auto-suffisant à l'échelle d'une forêt. Il s'agit de construire des habitations en bois dans une forêt et de rajouter des activités et des loisirs de manière à créer un environnement où on se sent bien.
Deux scénarios de fonctionnement peuvent se présenter:
- en ville, sur une espace emménagée en forêt
- en forêt profonde
Les deux scénarios se complètent et il y a échange entre les deux milieux.
En forêt profonde, il y aura des habitations individuelles fixes, des fermes, une petite usine de fabrication de savon, des cultures, une scierie et des espaces emménagées pour les loisirs. La forêt en ville contient des échantillons d'habitations qui sont les mêmes que celles en forêt profonde. Ainsi, cela permet aux nouveaux clients de tester le concept afin de savoir si cette mode de vie peuvent leur plaire (location d'essai). Les produits issus des fermes et cultures en forêt profonde sont alors partagés avec les structures en ville.
Vivre en autonomie, produire son électricité, son chauffage et gérer l’eau : une réalité
L’autonomie a toujours été relative à nos besoins. Cependant, ces dernières années, le développement de certaines technologies, l’accès à l’information ultra rapide et les volontés de mettre en place des modes de fonctionnements écologiques, tous ces facteurs ont permis la démocratisation des moyens pour vivre en autonomie. En dehors des villes, des villages, nous avons la possibilité de nous "désabonner" de certains services par un équipement en matériels alliant les nouvelles technologies : panneaux solaires, batteries, téléphonies mobile... et des moyens plus traditionnels comme le chauffage au bois et les toilettes sèches.
État de l'art
Energy Harvesting / Récupération d'énergie
La récupération d'énergie (Energy Harvesting en anglais) est un domaine en plein essor. En effet, si les systèmes de récupération d'énergie existent depuis très longtemps, comme les dynamos pour s'éclairer à vélo ou les allumes gaz mécaniques, de nouveaux systèmes ingénieux sont aujourd'hui mis au point pour récupérer l'énergie depuis de multiples sources. La récupération d'énergie au sens "Energy Harvesting" consiste à exploiter les sources d'énergie faibles et diffuses présentes dans notre environnement. Les énergies renouvelables comme le solaire, le photovoltaïque et l'éolien sont à contrario des sources très importantes de récupération d'énergie, mais à plus grande échelle. Le terme "Energy Harvesting" peut également être traduit en "récolte d'énergie" ou "moissonnage d'énergie". En fait, cela s'apparente aussi dans certains cas à un recyclage de l'énergie utilisée... Pour faire du Energy Harvesting, différentes techniques peuvent être employées :exploiter les mouvements d'un corps, la chaleur, les vibrations ou encore les ondes électromagnétiques. De nouvelles découvertes scientifiques permettent aujourd'hui d'exploiter plus facilement ces sources d'énergies. Les avancées dans le domaine des nanotechnologies permettent notamment de créer des systèmes miniatures et très sensibles pour récupérer de faibles sources d'énergies mais suffisantes pour faire fonctionner de petits capteurs sans-fils. Voici quelques unes des techniques de récupération d'énergie qui vont se développer :
- La piézoélectricité : récupération de l'énergie générée lorsqu'une pression est exercée sur un matériau piézoélectrique. Les vibrations peuvent également être transformées ainsi en électricité.
- La thermoélectricité : récupération de l'énergie résultant de la différence de température entre deux éléments. Tout appareil émettant de la chaleur peut être source d'énergie.
- Le photovoltaïque : récupération de l'énergie solaire mais aussi recyclage de la lumière artificielle.
- L'énergie cinétique : énergie issue des mouvements d'un corps.
- L'électromagnétisme : collecte de l'énergie véhiculée par les ondes électromagnétiques.
La récupération d'énergie par capteurs n'est pas réservée aux fanatiques d'écologie, c'est un vrai marché qui devrait peser près de 4 milliards de dollars en 2020.
Récupération de l'eau
La récupération d'eau est un point très important pour la maison car c'est un élément vital. Le système auquel nous avons pensé n'est pas très original mais a le mérite d'être simple et efficace. Il s'agit d'une cuve enterrée afin d'éviter le gel de l'eau, équipé d'une pompe à bras (voir photo) pour récupérer l'eau. La cuve sera équipée d'un capteur permettant de connaître le niveau d'eau et ainsi leur autonomie restante.
Solutions
Ci-dessous les solutions qui pourraient faire en sorte que l'écosystème à créer soit auto-suffisant.
Problème: "Chauffage / perte de chaleur" -Vs- Solution : "Maison passive"
Imaginez un habitat parfaitement isolé, comme s’il avait été recouvert d’un manteau qui le protège autant l’hiver que l’été. Il fait bon à l’intérieur, puisque vous l’occupez et y rejetez de la chaleur. Si, en plus, le temps est ensoleillé, c’est encore mieux, et vous n’avez plus besoin de chauffer. Mais il faut éviter que le soleil n’y entre l’été, pour éviter les surchauffes. Le concept du bâtiment passif est que la chaleur dégagée à l’intérieur de la construction (êtres vivants, appareils électriques) et celle apportée par l’extérieur (ensoleillement) suffisent à répondre aux besoins de chauffage. Un bâtiment occupé qui ne perd pas la chaleur interne n’a pas besoin de chauffage pour rester agréable à vivre. Dans un bâtiment traditionnel, le chauffage ne sert qu’à compenser les pertes de chaleur.
COMMENT GARDER LA CHALEUR ?
- Isolation:
Il est assez évident que pour garder la chaleur dans une construction (ou la laisser dehors lorsqu’il fait chaud), il faut bien isoler les parois. Car les principales pertes se font lors du passage de la chaleur à travers ces parois : tout d’abord le toit (l’air chaud monte), puis les murs et enfin le sol. Les portes et fenêtres sont considérées comme des parois particulières (transparentes et/ou ouvrantes).
En plus d’une isolation performante des parois, une attention particulière doit être portée à la suppression du passage de la chaleur par des points particuliers de la structure, appelés « ponts thermiques » car ce sont des passages (ponts) qui favorisent les pertes thermiques. Dans la pratique, l’isolation par l’extérieur doit être privilégiée, car elle supprime ces points de passage.
Les portes et fenêtres, moins isolantes que les parois opaques fixes, doivent aussi atteindre un niveau d’isolation supérieure. Le recours au triple vitrage est conseillé, voire nécessaire pour atteindre une performance suffisante d’isolation dans un bâtiment passif.
- Récupération de la chaleur sortante:
L’idée est donc simple : on récupère la chaleur de l’air sortant (pas l’air lui-même, juste sa chaleur) pour réchauffer l’air entrant. En période froide, plus question de faire rentrer de l’air gelé ! Il est désormais possible, pour faire encore plus d’économies, de récupérer la chaleur des eaux « grises » (lave-vaisselle, lave-linge, douche, lavabos) sortantes pour préchauffer les eaux entrantes venant du réseau (ou l’air entrant).
Production d'énergie électrique
Panneau solaire souple / Membrane photovoltaïque
Une membrane d'étanchéité synthétique pour toitures terrasses sur laquelle sont intégrés en usine des modules photovoltaïques souples produisant de l'électricité avec des rendements supérieurs de 20% supérieur au rendement des cellules photovoltaïques classiques qui s'installent un peu partout en Europe. Elle est simple à mettre en œuvre et s'adapte à toutes les formes de toiture.
- Installation : En France l’orientation est au sud et il faut garder un angle optimal situé entre 30 et 45 degrés.
L’arbre à vent
A base de la courbe ci-dessus et vu qu’il est quasiment impossible d’avoir du vent à vitesse supérieur à 4.5 m/s à l’intérieur d’une forêt surtout s’elle est dense en arbres, nous proposons une nouvelle solution « made in France » qui vient de se déployer petit à petit en France : Arbre à vent!
Cet arbre est composé d’un tronc soutenant des dizaines de feuilles appelées « Aeroleafs », petites turbines capables de produire de l’électricité en silence, avec des vents de moins de 2 m/s (environ 7km/h). Les Aeroleafs tournent sur leur axe et l’électricité produite grâce au petit générateur situé à leur base est envoyée vers un onduleur. Ce dernier redistribue ensuite cette électricité pour qu’elle soit consommée.
Amener la lumière au fin fond de la forêt : Plantalámpara
Des scientifiques ont imaginé un système autonome et durable capable de capter l’énergie de la photosynthèse d’une plante pour ainsi créer de l’électricité. Un modèle nommé "Plantalámpara" permet désormais d’apporter la lumière aux populations vivantes dans la forêt.
Le projet Plantalámpara (traduite par lampe à énergie végétale) repose sur une idée simple, celle de placer des électrodes dans la terre et ainsi récupérer l’énergie libérer par la plante pour créer un flux de courant et recharger une batterie.
La récupération d'énergie à partir des mouvements des arbres
La récupération d'énergie (souvent connu sous le terme "Energy Harvesting") à partir des mouvements des arbres consiste à récupérer de l'énergie à partir des mouvements des branches et des feuilles. Pour ce faire, des générateurs piézoélectriques sont installés sur les branches. Lorsque l'air exerce une pression sur ces capteurs, ils produisent une tension.
Mécanisme
En effet, la piézoélectricité est cette propriété qu'ont certains matériaux comme le quartz ou le cristal de produire de l'électricité sous une contrainte mécanique. On s’intéressera surtout, pour notre étude, aux générateurs micro ou nano-piézoélétriques (céramique de polymère par exemple), bien plus adaptés à notre environnement de travail constitué par les feuilles et les branches des arbres. La vitesse de la brise douce à modérée est de 3,3 à 8,5 m/s. La force mécanique qui peut en résulter est de l'ordre de 6.9 à 19mW et cette force peut être convertie en énergie électrique d'environ 1.2 à 3.2mW. Pour produire cette énergie, il faut que l'arbre effectue un mouvement de va-et-vient sur environ 20cm.
Le système de conversion d’énergie
La conversion et la récupération de l'énergie peut se faire directement en faisant un transfert mécanique-électrique directe. Il n'y a donc pas de stockage intermédiaire d'énergie. Ci-dessous un tableau présentant le taux de conversion que l'on peut avoir selon le type de matériau utilisé
| Matériau | Taux de conversion maximal |
|---|---|
| Polyfluorures de vinylidène (PVFD) | 1-5% |
| Céramiques de PZT | 35-50% |
| Monocristaux | 70-90% |
La conversion peut se faire aussi de manière indirecte en convertissant l'énergie mécanique en énergie électrique en suivant plusieurs cycles de compression-décompression successifs. On pourrait aussi fixer l'élément piézoélectrique sur un système vibratoire.
Paramètres à considérer
D'après des simulations effectuées par des étudiants de l'université de Lahore, Pakistan et celle de Bangkok, Thaïlande (FUZZY LOGIC BASED ENERGY HARVESTING WITH THE MOVEMENT OF PLANTS BRANCHES AND LEAVES, Basit Ali1, Muhammad Waseem Ashraf, Shahzadi Tayyaba, Muhammad Zahid Qureshi1, Ghulam Sarwar, Muhammad Faisal Wasim1 and Nitin Afzulpurkar, GC University, Lahore, Pakistan; The University of Lahore, Pakistan; Asian Institute of Technology, Bangkok, Thailand.), les deux paramètres à considérer pour la génération de l'énergie électrique à partir des mouvements des branches causés par le vent sont la vitesse du vent et l'angle à laquelle le vent attaque le capteur.
Réalisations
Afin de vérifier le fonctionnement d'un tel système piézoélectrique basé sur le mouvement des feuilles et des branches, nous en avons fait l’expérimentation. Nous avons ainsi voulu quantifier l'énergie que l'on pourrait avoir avec un capteur piézoélectrique dont les caractéristiques sont ci-dessous.
- Compétence mécano-électrique élevée en mode planaire, en épaisseur et en hydrostatique
- Faible impédance mécanique et acoustique
- Haute résistance à l'humidité
- Pliant, flexible, résistant et léger
- Tension auto-générée, sans contact
Il s'agit du composant FS-2513P de Farnell. C'est un capteur réalisé avec du film polymère piézoélectrique.
Nous avons réussi à faire des simulations dont les résultats sont présentés ci-dessous, pour un seul film piézoélectrique. Le mouvement du vent a été simulé en secouant le film. Notre but étant que la lumière externe des habitations soit assurée par ce système de récupération d'énergie, nous avons essayer, dans notre expérimentation, d'allumer une LED.
| Tension maximale | Tension minimale | Etat du LED |
|---|---|---|
| 2V | 0V | Toujours OFF |
Le circuit utilisé est résumé ci-dessous:
Malgré le stockage d'énergie effectué, le courant produit n'est pas assez fort pour allumer la LED. Comme nous n'avons pas pu faire notre simulation à grande échelle, nous pensons qu'une combinaison de plusieurs capteurs pourrait contribuer à un meilleur résultat. Nous pouvons aussi dire qu'avec un capteur plus performant, nous pourrions arriver au résultat prédéfini.
La production de l'électricité à partir des arbres
Un arbre peut produire de l'électricité... de faible intensité, certes, mais suffisamment pour alimenter un appareil de très basse consommation (Exemple : des capteurs de température pour émettre un signal d'alerte en cas d'incendie)
Trois chercheurs ont publié dans la revue scientifique "PlosOne" les résultats d'expériences effectuées sur le Ficus benjamina, le figuier pleureur, une plante d'appartement bien connue. Une électrode est plantée dans la tige de manière à pénétrer dans le xylème, cet ensemble de fibres dont les canaux font monter vers les feuilles la sève brute aspirée depuis le sol. L'autre est enfichée dans le sol ou plongée dans diverses solutions. Les chercheurs observent entre les deux une différence de potentiel (ou tension électrique) de 50 à 200 millivolts. En poussant plus loin l'investigation, ces biologistes ont prouvé que cette tension n'était pas due à des réactions d'oxydoréduction, comme on le pensait. On les met facilement en évidence dans cette expérience classique des cours de sciences au collège, consistant à planter dans un fruit (orange, citron...) ou une pomme de terre deux objets composés de métaux différents. Faisant office d'électrodes, ils produisent une petite tension, grâce à laquelle on peut obtenir un courant de faible intensité. C'est l'acidité de la phase liquide à l'intérieur du végétal qui entretient le phénomène. Des électrons sont arrachés à l'une des électrodes (l'anode), ce qui correspond à une oxydation, tandis que ces particules s'accumulent vers l'autre électrode (la cathode), y entraînant une réaction que les chimistes appellent une réduction.
Ci-dessous le schéma général des expériences réalisées sur le Ficus benjamina. La plante est placée dans un pot et enfermée dans une cage de Faraday (pour éviter les champs électromagnétiques éventuels qui fausseraient les mesures d'aussi faibles tensions). Une électrode est plantée jusque dans le xylème, l'autre placée dans une boîte de Pétri emplie d'une solution à pH variable. Ce liquide est électriquement en contact avec le sol par un pont en gel d'agar-agar contenant du chlorure de potassium (KCl).
B: la tension mesurée ne dépend pas de la hauteur à laquelle est plantée l'électrode (bark, écorce; phloem, phloème; xylem, xylème) mais elle disparaît lorsqu'un lame de rasoir coupe le xylème au-dessus ou au-dessous de l'électrode.
C : le potentiel mesuré varie avec le potentiel zêta (électrostatique) entre le centre du vaisseau capillaire et ses parois, avec la variation de pression (delta-P) et avec la vitesse de la sève (Vsapstream).
Fichier:Production d'énergie.jpg
La transformation des communications entre les arbres en signaux lumineux
Chez les plantes, les cellules sont en communications constante entre elles. Les cellules végétales communiquent pour coordonner leurs activités en réponse aux conditions changeantes de la lumière, l'obscurité et de la température qui guident le cycle de croissance, la floraison et la fructification de la plante. Les cellules végétales communiquent également pour coordonner ce qui se passe dans leur racines, tiges et feuilles.
Ici, on va s'intéresser à l'exploitation de cette communication végétale, en cherchant une méthode pour transformer cette dernière en signaux électriques qui serviront à éclairer l'habitat.
Récupération d’eau, filtrage, et stockage
Notre habitat est une maison qui serait capable de transformer l’eau de pluie directement en eau potable, en passant par plusieurs étapes, capter l’eau de pluie sur son toit, la purifie par un processus biologique et la rend immédiatement disponible, propre à la consommation. pour par exemple:
- Usage à l'intérieur de la maison : chasses d'eau, lavage des sols. En principe, le lave linge...
- Arrosage de l'arbre habitat , lavage de surface ...
- Piscine : possible avec un système de filtration pour un appoint mais pas pour un remplissage complet. ( a voir )
Le principe proposé par cette maison intelligente est simple : les jours de pluie, le toit de la maison recueille l’eau.
Cette pluie est ensuite purifiée grâce à un processus biologique basé sur la distillation solaire. A noter que ce procédé nommé Bio-concrete bannit tout produit chimique. Il permet également de réguler le pH de l’eau, ceci dans un but : la rendre potable.
Dans cette partie, nous avons bien détaillé le fonctionnement de chaque étape. Le schéma ci-dessous permet de visualiser de manière générale, la façon dont on envisage récupérer, stocker et utiliser l'eau de pluie :
- L'eau de pluie tombe sur le toit de l'habitat.
- Elle glisse vers les gouttières.
- Elle tombe dans les descentes de gouttières, le long du mur de la maison (possibilité d'une première filtration anti feuilles appelée crapaudine).
- Via un tuyau qui relie les gouttières à la cuve, l'eau est acheminée vers la cuve d'eau de pluie.
- Avant de tomber dans la cuve, l'eau de pluie est filtrée (les impuretés sont évacuées).
- Ensuite elle est stockée dans la cuve.
- Distribution :
- Soit par robinets (cuve hors sol).
- Soit par pompage (cuve enterrée) : l'eau est distribuée dans la maison via un réseau indépendant du réseau d'eau de ville.
Récupération d’eau
Le récupérateur d’eau de pluie permet de stocker les eaux pluviales. La capacité d’un récupérateur peut aller de 200 à 10000 litres selon les modèles. La pluie qui tombe sur le toit de la maison est canalisée par les gouttières, qui sont directement reliées à la cuve grâce à un collecteur d’eau. l’utilisation de gouttière en PVC, en zinc ou en faïence. Les toits en ardoise ou en tuiles permettent de récupérer une eau plus pure que les revêtements en aluminium, en goudron, et en matériaux synthétiques. il faut aussi placer une grille de protection sur nos gouttières afin d’éviter l’introduction de feuilles ou d’insectes dans les descentes reliées au récupérateur. Enfin, on a pensé à nettoyer les gouttières deux fois par an.
- Quantité récupérée et besoin en eau de pluie
Selon la région, nous pouvons récupérer en moyenne 600 litres d’eau de pluie par m² de toiture chaque année. Même en été, nous pouvons récupérer jusqu’à 40 litres d’eau par m² de toiture. la méthode dont on a procédé pour calculer le volume d’eau que vous pouvons récupérer. C'est de multiplier la surface au sol de notre habitat par la pluviosité (en mètre).On a Retranché 10% du résultat obtenu, qui symboliseront les pertes dues à l’évaporation. On a estimé que notre habitat fait 2 m² et qu’il tombe environ 0.75m (moyenne nationale) dans la France chaque année, nous pourrons récupérer 1.35 m3 d’eau : 2 x 0.75 = 1.5 m3 - 10% =1.35 m3. nos besoins peuvent être définis grâce au tableau suivant :
Récupération intelligente
Notre système est dit "intelligent", en effet celui ci va connecter sur des sites donnant la météo (www.openweathermap.org par exemple) grâce à des API. Il fera aussi des moyennes dans le temps mais avec des durées différentes :
• Moyenne sur les 3 derniers jours
• Moyenne sur les 2 dernières semaines
Si la météo prévoit du grand soleil pour les semaines qui arrivent, notre système va prévenir l'utilisateur de faire attention. En fonction des différentes moyennes calculés nous pourrons connaître le nombre de jours avant de ne plus avoir d'eau.
Le système de régulation de température
Notre habitat aura besoin d’une température ambiante d’environ 17 - 19°C. En vue de répondre a cette problématique, nous avons décidé d'utiliser un capteur 1-Wire DS18B20 pour mesurer une température au moyen d'une carte Arduino / Genuino. et selon un seuil défini, nous allons agir sur un système de chauffage.
Descriptif des composants
- Le capteur DS1B20 :
Ce composant est un capteur de température numérique intégrant tout le nécessaire requis pour faire la mesure : capteur analogique, convertisseur analogique / numérique, électronique de communication et alimentation. Il communique via un bus 1-Wire et possède une résolution numérique de 12 bits avec une plage de mesure de -55°C à +125°C. La précision analogique du capteur est de 0,5°C entre -10°C et +85°C, ce qui rend ce capteur très intéressant pour une utilisation "normale".
Le capteur DS18B20 est un capteur 1-Wire, cela signifie qu'il communique avec une carte maître au moyen d'un bus 1-Wire. Plusieurs capteurs peuvent être reliés sur un même bus 1-Wire. De plus, chaque capteur dispose d'une adresse unique gravée lors de la fabrication, il n'y a donc pas de risque de conflit. Un bus 1-Wire est composé classiquement des trois fils : un fil de masse, un fil d'alimentation (5 volts) et un fil de données. Un seul composant externe est nécessaire pour faire fonctionner un bus 1-Wire : une simple résistance de 4.7K ohms en résistance de tirage à l'alimentation sur la broche de données.
PS: Il existe aussi un mode "parasite" ne nécessitant que deux fils (masse et données),Mais ce mode n'est pas le plus adapté pour faire de la mesure.
Le montage
la vidéo de démonstration
https://www.youtube.com/watch?v=eapokK3ZSMQ
Bilan énergétique
Etude de cas
Vivre dans une maison passive, c’est bien. Dire que ça ne consomme pas beaucoup, c’est bien. Mais le prouver au quotidien c’est mieux ! Les statistiques présentées ci-dessous sont envoyées par un couple, qu’on a contacté, qui habite dans une maison passive en Normandie
- L’éclairage :
Ne représente quasiment rien dans la consommation. On se rend compte ici que les lampes basse consommations ne servent à rien, elles ont permis de diviser par trois le poste de consommation le moins important !
- La ventilation :
Le renouvellement de l’air est important dans une maison passive car elle n’a pas de fuite, la ventilation doit donc tourner en permanence. Le moins qu’on puisse dire, c’est que cela ne représente pas grand-chose.
- Le puits canadien :
Il sert de préchauffage de l’air entrant dans la maison en hivers et de « climatiseur » en été, il tourne aussi toute l’année et sa consommation ne varie pas trop.
- La pompe à chaleur :
Son utilité est double, elle sert à la fois à nous chauffer et à chauffer notre eau chaude quand le soleil ne suffit pas. Sa consommation est donc forte en hiver et très faible en été.
- Le chauffe-eau solaire :
Il suit la courbe inverse de la pompe à chaleur, il fonctionne surtout aux beaux jours. Mais l’avantage c’est qu’il ne consomme quasiment rien (juste une pompe de 60 W pour chauffer 300 L d’eau).
- Le chauffage avec régulateur de température :
Le chauffage ne sera utilisé que par temps vraiment froid. Le système de régulation de température, de concert avec l'isolation permettra de limiter son utilisation.
- Les autres consommations :
Il s’agit pour nous essentiellement de la machine à laver, le lave-vaisselle, la cuisine et les ordinateurs. Nous ne consommons pas de télé.
- Sur la globalité :
La consommation monte à 44 kWh/an/m² en janvier tout compris, si on enlève la partie « autres consommations », on arrive à 30 kWh/an/m². Soit… entre 6 et 10 fois moins que le logement moyen français.
Donc pour notre cas si on considère que notre habitat fait 20 m² on aura don une consommation moyenne de 1000 kWh/an maximum.
On remarque bien que ces deux solutions sont assez suffisantes, de point de vue production énergétique, pour alimenter notre habitat avec de l’énergie électrique ainsi que pour le chauffage.
Chiffrage de puissance produite par les solutions envisagées
- Caractéristiques techniques de la membrane photovoltaïque posée sur le bâtiment:
| Taux d’exploitation de la toiture | 16% |
| Production d’énergie annuelle | 2166 KWh/an |
| Gain estimé par an (0,57€/KWh) | 1235 €/an |
- L'arbre à vent :
Il permet aussi d’engranger 3 KW/j, ce qui garantit les besoins électriques d’un foyer de 4 personnes hors chauffage.
- Plantalámpara:
Un ensoleillement journalier permet de générer de la lumière pendant environ deux heures.
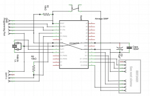
Prototype
Matériels utilisés
1-ère version : Maquette cible
- Raspberry Pi
- Atmega 328P avec bootloader / Arduino Uno
- Arduino Uno
- Non-invasive AC Current Sensor : YHDC SCT-013-000 CT 100A max
- 2 modules NRF24L01
- Capteur de niveau de l’eau
- Autres composants:
• Résistances • condensateurs • Resonator 16mhz
Voici les différents éléments en image :
Montage
- Partie Raspberry:
- Partie Arduino/Atmega
- Le schéma suivant explique le principe de fonctionnement de notre solution :
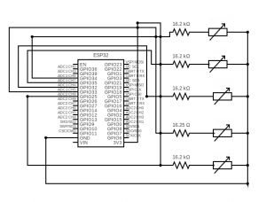
2-ème version : Prototype réalisé
- Arduino Yun
- Base shield V2
- Grove / yhdc ta12-200
- US - 020 Ultrasonic Range Finder
Voici les différents éléments en image :
Maquette
Code Arduino
const int USTrig = A2; // T pour tgri
const int USEcho = A3; // E pour echo
#include <Bridge.h>
#include <Console.h>
#include <Process.h>
#include "EmonLib.h" // Include Emon Library
EnergyMonitor emon1; // Create an instance
#define ARRAY_SIZE 5
void setup()
{
pinMode(USTrig, OUTPUT);
pinMode(USEcho, INPUT);
// Serial.begin(9600);
Bridge.begin();
Console.begin();
emon1.voltage(2, 234.26, 1.7); // Voltage: input pin, calibration, phase_shift
emon1.current(1, 111.1); // Current: input pin, calibration.
digitalWrite(USTrig, LOW);
Serial.begin(9600);
}
#define VITESSE 340 //vitesse du son 340 m/s
// setup()
void postToThingSpeak(String key, float value[]) {
Process p;
String cmd = "curl --data \"key="+key;
for (int i=0;i<ARRAY_SIZE;i++) {
cmd = cmd + "&field"+ (i+1) + "=" + value[i];
}
cmd = cmd + "\" http://api.thingspeak.com/update";
p.runShellCommand(cmd);
Console.println(cmd);
p.close();
}
void loop()
{
emon1.calcVI(20,2000); // Calculate all. No.of half wavelengths (crossings), time-out
float vol[ARRAY_SIZE];
float realPower = emon1.realPower; //extract Real Power into variable
float powerFActor = emon1.powerFactor; //extract Power Factor into Variable
float supplyVoltage = emon1.Vrms; //extract Vrms into Variable
float Irms = emon1.Irms; //extract Irms into Variable
vol[0] = (float)realPower;
vol[1] = (float)powerFActor;
vol[2] = (float)supplyVoltage;
vol[3] = (float)Irms;
Serial.println(" ******************************");
Serial.println(" Projet: Habitat dans une foret");
Serial.println(" ******************************");
Serial.print("Puissance reelle = ");
Serial.println(realPower);
Serial.print("Facteur de puissance = ");
Serial.println(powerFActor);
Serial.print("Tension d'alimentation = ");
Serial.println(supplyVoltage);
Serial.print("Valeur efficace du courant = ");
Serial.println(Irms);
postToThingSpeak("LO67SWQ4RDUJ5MOO",vol);
// 1. Un état haut de 10 microsecondes est mis sur la broche "Trig"
digitalWrite(USTrig, HIGH);
delayMicroseconds(5); //on attend 10 µs
// 2. On remet à l’état bas la broche Trig
digitalWrite(USTrig, LOW);
// 3. On lit la durée d’état haut sur la broche "Echo"
unsigned long duree = pulseIn(USEcho, HIGH);
if(duree > 3000000)
{
// si la durée est supérieure à 30ms, l'onde est perdue
Serial.println("Onde perdue, mesure échouée !");
}
else
{
// 4. On divise cette durée par deux pour n'avoir qu'un trajet
duree = duree/2;
// 5. On calcule la distance avec la formule d=v*t
float temps = duree/1000000.0; //on met en secondes
float distance = temps*VITESSE; //on multiplie par la vitesse, d=t*v
// 6. On affiche la distance
Serial.print("Niveau de l'eau = ");
Serial.println(distance); //affiche la distance mesurée (en mètres)
Serial.println("//////////////////////////////////////////////////////////////////////////////////////////////////////////////////////////////////////////////////");
}
// petite pause
delay(1000);
}
Code Arduino pour la partie régulation de température
/* Dépendance pour le bus 1-Wire */
- include <OneWire.h>
/* Broche du bus 1-Wire */
//int LED = A0 ;
int relais = A1;
const byte BROCHE_ONEWIRE = 7;
/* Code de retour de la fonction getTemperature() */ enum DS18B20_RCODES {
READ_OK, // Lecture ok NO_SENSOR_FOUND, // Pas de capteur INVALID_ADDRESS, // Adresse reçue invalide INVALID_SENSOR // Capteur invalide (pas un DS18B20)
};
/* Création de l'objet OneWire pour manipuler le bus 1-Wire */
OneWire ds(BROCHE_ONEWIRE);
/**
* Fonction de lecture de la température via un capteur DS18B20. */
byte getTemperature(float *temperature, byte reset_search) {
byte data[9], addr[8];
// data[] : Données lues depuis le scratchpad
// addr[] : Adresse du module 1-Wire détecté
/* Reset le bus 1-Wire ci nécessaire (requis pour la lecture du premier capteur) */
if (reset_search) {
ds.reset_search();
}
/* Recherche le prochain capteur 1-Wire disponible */
if (!ds.search(addr)) {
// Pas de capteur
return NO_SENSOR_FOUND;
}
/* Vérifie que l'adresse a été correctement reçue */
if (OneWire::crc8(addr, 7) != addr[7]) {
// Adresse invalide
return INVALID_ADDRESS;
}
/* Vérifie qu'il s'agit bien d'un DS18B20 */
if (addr[0] != 0x28) {
// Mauvais type de capteur
return INVALID_SENSOR;
}
/* Reset le bus 1-Wire et sélectionne le capteur */
ds.reset();
ds.select(addr);
/* Lance une prise de mesure de température et attend la fin de la mesure */
ds.write(0x44, 1);
delay(800);
/* Reset le bus 1-Wire, sélectionne le capteur et envoie une demande de lecture du scratchpad */
ds.reset();
ds.select(addr);
ds.write(0xBE);
/* Lecture du scratchpad */
for (byte i = 0; i < 9; i++) {
data[i] = ds.read();
}
/* Calcul de la température en degré Celsius */
*temperature = ((data[1] << 8) | data[0]) * 0.0625;
// Pas d'erreur
return READ_OK;
}
/** Fonction setup() **/
void setup() {
/* Initialisation du port série */ Serial.begin(115200); // pinMode(LED, OUTPUT); pinMode(relais, OUTPUT);
}
/** Fonction loop() **/
void loop() {
float temperature;
/* Lit la température ambiante à ~1Hz */
if (getTemperature(&temperature, true) != READ_OK) {
Serial.println(F("Erreur de lecture du capteur"));
return;
}
/* Affiche la température */
Serial.print(F("Temperature : "));
Serial.print(temperature, 2);
Serial.write(176); // Caractère degré
Serial.write('C');
Serial.println();
if ( temperature < 19.0) /* notre seuil de temperature */
{// analogWrite(LED, 255);
analogWrite(relais, 255);
delay(3000);}
else
{// analogWrite(LED, 0);
analogWrite(relais, 0);
delay(7000);}
}
Interface de Visualisation
Le module « Captation & Data visualisation » se propose d'allier techniques de captation analogique et numérique et dispositifs de datavisualisation.
La solution qu’on a proposé – en relation avec le but du cours– est de visualiser en temps réel la consommation de l’énergie électrique et la quantité de l’eau dont il possède ce qui va permettre à l’habitant de bien gérer sa consommation journalière.
Il faut donc installer les capteurs à la sortie du compteur ou à la sortie du groupe batteries pour notre cas et dans la cuve de l’eau en bas de l’habitat.
En fait, on a utilisé la solution « thingspeak » qui permet de visualiser en temps réel des données acquises des objets connectés en général.
Les photos ci-dessous présentent l’affichage –à titre indicatif- des valeurs de consommations électriques.





