Fichier:SDL.png
Sauter à la navigation
Sauter à la recherche
Taille de cet aperçu : 396 × 600 pixels. Autres résolutions : 158 × 240 pixels | 644 × 975 pixels.
Fichier d’origine (644 × 975 pixels, taille du fichier : 45 Kio, type MIME : image/png)
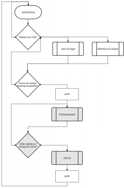
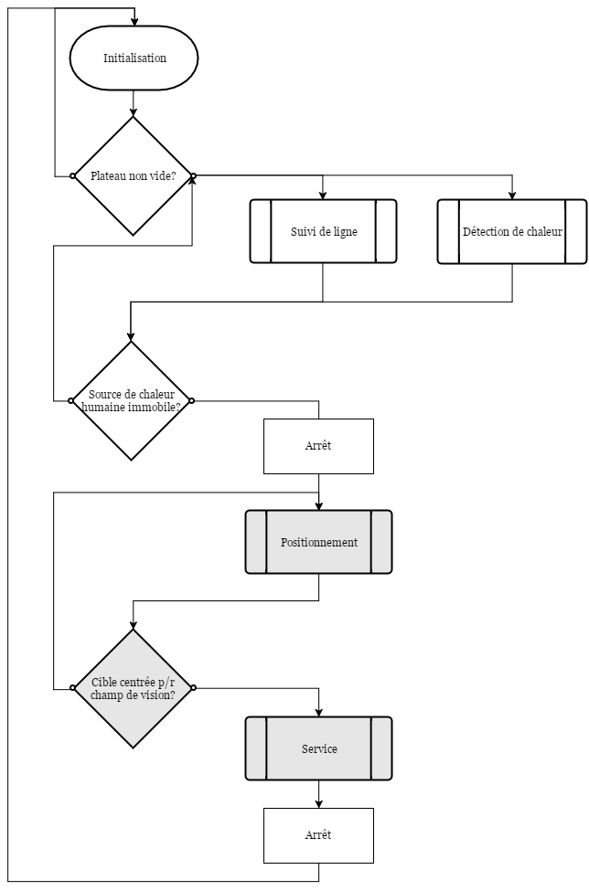
Diagramme SDL du robot porte-plateau.
Historique du fichier
Cliquer sur une date et heure pour voir le fichier tel qu'il était à ce moment-là.
| Date et heure | Vignette | Dimensions | Utilisateur | Commentaire | |
|---|---|---|---|---|---|
| actuel | 16 mai 2016 à 12:54 | 644 × 975 (45 Kio) | Andrea Saez (discussion | contributions) | Diagramme SDL du robot porte-plateau. |
- Vous ne pouvez pas remplacer ce fichier.
Utilisation du fichier
La page suivante utilise ce fichier :