Fichier:Schéma global.png

De Learning Lab Environnements Connectés
Révision datée du 21 mai 2024 à 11:45 par ASionville (discussion | contributions) (Schéma global du circuit)
(diff) ← Version précédente | Voir la version actuelle (diff) | Version suivante → (diff)
Sauter à la navigation Sauter à la recherche
Fichier d’origine(1 000 × 504 pixels, taille du fichier : 139 Kio, type MIME : image/png)

Description

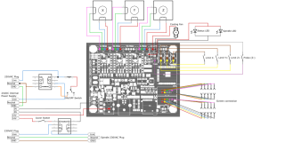
Schéma global du circuit

Historique du fichier

Cliquer sur une date et heure pour voir le fichier tel qu'il était à ce moment-là.

Date et heureVignetteDimensionsUtilisateurCommentaire
actuel21 mai 2024 à 11:45Vignette pour la version du 21 mai 2024 à 11:451 000 × 504 (139 Kio)ASionville (discussion | contributions)Schéma global du circuit
  • Vous ne pouvez pas remplacer ce fichier.

Le fichier suivant est un doublon de celui-ci (plus de détails) :

La page suivante utilise ce fichier :

Métadonnées